简体中文
|
English
网站首页
免费热线:400-0137-999
首页
走进金强
金强简介
发展历程
价值理念
企业荣誉
组织架构
产品中心
基板
金强板
家乐板
天花板
轻质复合墙板
工程板
功能板
瓷艺板
装饰板
披迭板
防火板
栈道板
楼板
清水墙板
外墙保温装饰一体板
新闻中心
企业资讯
行业资讯
精彩专题
技术应用
工程案例
经典案例
技术资料
售后服务
招商合作
营销网络
招商政策
在线加盟
特约工程商
企业文化
企业风采
员工风采
金强报
人文建筑馆
宣传画册
企业视频
联系我们
联系方式
在线留言
招聘精英
0
1
2
3
4
基板
功能板
基板
金强板
家乐板
天花板
轻质复合墙板
工程板
功能板
瓷艺板
装饰板
披迭板
防火板
栈道板
楼板
清水墙板
外墙保温装饰一体板
最新资讯
·福州福马路鼓山隧道工程采用金强ETT装饰板
·洪山桥头下穿隧道通车 金强ETT板应用其中
·福州教育学院附属第三小学教学综合楼项目采用金强ETT板
·金强TKK栈道板扮靓福州琴亭河畔
·金强TKK板与香港跑马地游乐场的那点事
·金强TKK栈道板应用于长乐洞江湖公园、晋安区东郊河栈道
当前位置:
网站首页
>
新闻中心
>
企业资讯
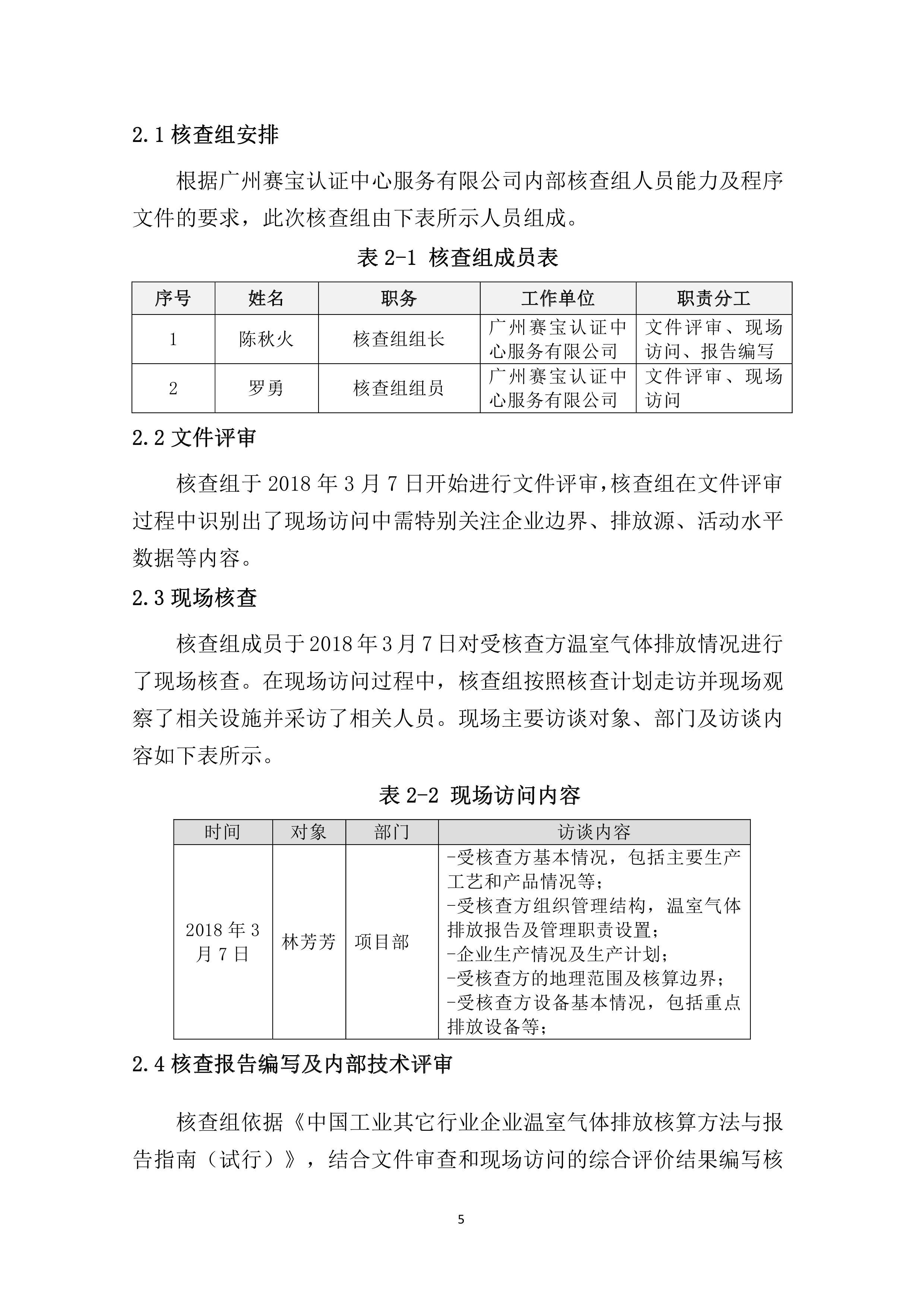
金强(福建)建材科技股份有限公司2017年温室气体核放核查报告
日期:2018-08-24 15:59:52
来源:未知
浏览次数:
0
分享到:
QQ空间
新浪微博
腾讯微博
人人网
网易微博
文章相关标签:
文件
公示
金强
福建
建材
科技
股份有限公司
2017年
上一篇:
金强控股开展装配式建筑知识专题培训
下一篇:
金强(福建)建材科技股份有限公司履行社会责任报告
相关文章
·福州福马路鼓山隧道工程采用金强ETT装饰板
2024-03-12 14:35:29
·洪山桥头下穿隧道通车 金强ETT板应用其中
2024-03-12 14:35:11
·福州教育学院附属第三小学教学综合楼项目采用金强ETT板
2024-03-12 14:34:29
·金强(福建)建材科技股份有限公司环保信息公示
2022-12-13 10:02:56
·热血迸发!金强控股2018篮球赛精彩集锦
2022-11-09 19:55:27